学校首页
党建及思政工作网
招生网
食品药品与大健康学院
经济管理学院
工程学院
畜牧兽医学院
农学与园艺学院
招生网
首页
专业简介
录取查询
预报名系统
准考证打印
成绩查询
确认系统
首页
>
通知中心
>
招生章程
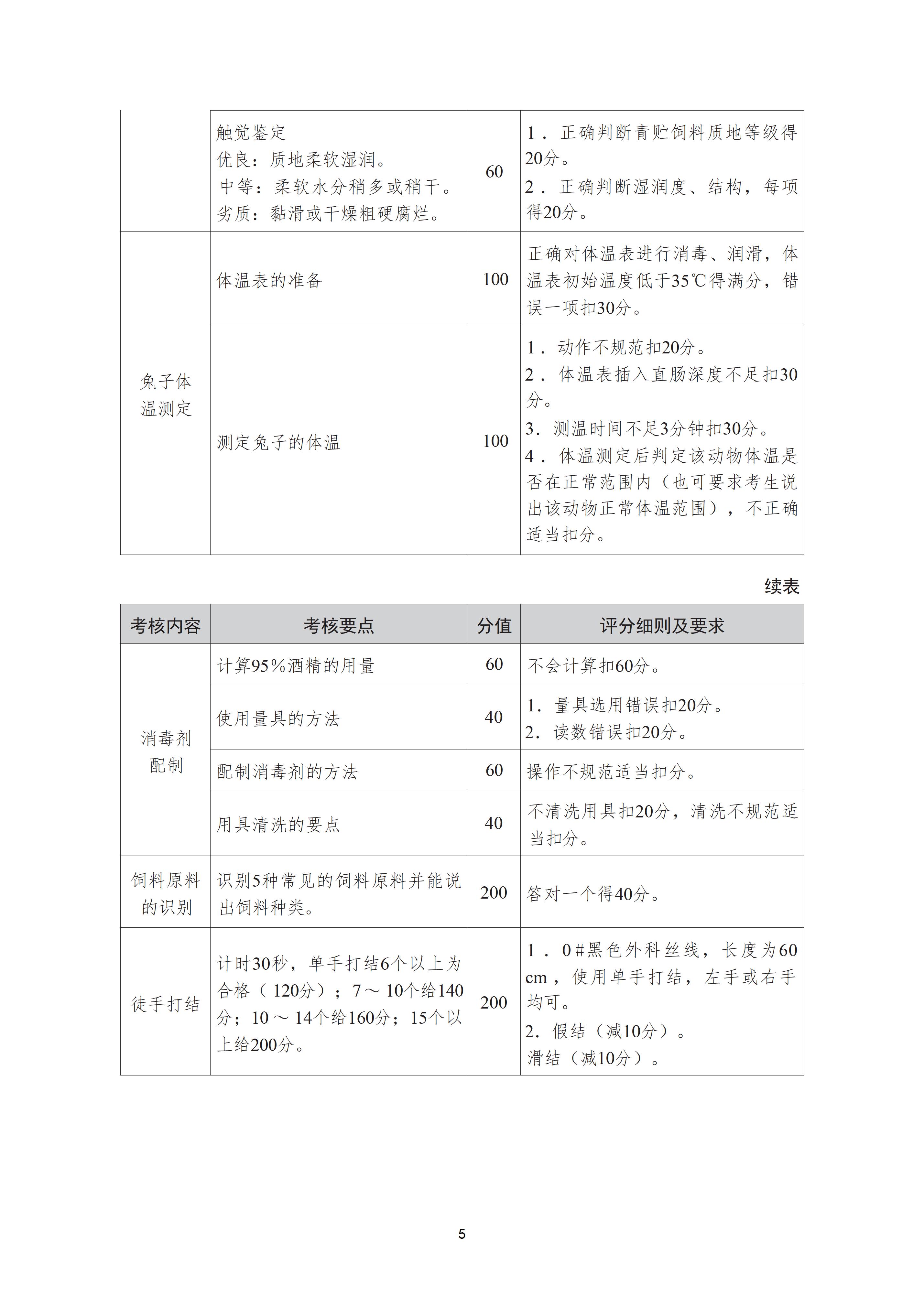
2026年云南省中职职教高考农林养殖类职业技能考试说明(试行)
来源:本站
浏览量:6006
日期:2026-01-25
可点击下载查看:
《
2026年云南省中职职教高考农林养殖类职业技能考试说明(试行)
》
上一篇:
没有了
下一篇:
云南农业职业技术学院高等学历继续教育2025年招生简章